Bab 4 : Pemilihan/ Kontrol Program.
Diktat (Workshop Pemrograman)
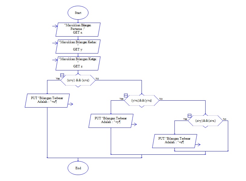
1. Buatlah flowchart dan translasi program dari algoritma 3.2.b. di atas.
Algoritma menentukan_bilangan_terbesar
{mencari bilangan terbesar dari 3 bilangan yang diinput}
Deklarasi :
Integer a,b,c,terbesar;
Deskripsi :
Write(“Masukkan Bilangan Pertama : ”);
Read(a);
Write(“Masukkan Bilangan Kedua : ”);
Read(b);
Write(“Masukkan Bilangan Ketiga : ”);
Read(c);
if (a>b) then
if (a>c)
then write(“Terbesar = ”,a);
else wrie(“Terbesar = ”,c);
endif
else if (b>c)
then write(“Terbesar = ”,b);
else write(“Terbesar = ”,c);
endif
endif
{mencari bilangan terbesar dari 3 bilangan yang diinput}
Deklarasi :
Integer a,b,c,terbesar;
Deskripsi :
Write(“Masukkan Bilangan Pertama : ”);
Read(a);
Write(“Masukkan Bilangan Kedua : ”);
Read(b);
Write(“Masukkan Bilangan Ketiga : ”);
Read(c);
if (a>b) then
if (a>c)
then write(“Terbesar = ”,a);
else wrie(“Terbesar = ”,c);
endif
else if (b>c)
then write(“Terbesar = ”,b);
else write(“Terbesar = ”,c);
endif
endif
C++ :
Inilah Programnya :
Inilah Programnya :
2. Sempurnakan algoritma 3.3. dengan akar imajiner berbentuk : a + bi dengan a dan b bilangan real dan bila harga b2 4ac 0 . Perhatikan bahwa nilai a dan b dihitung terpisah.
Rumus menghitung nilai a :
Rumus menghitung nilai b :
Operator Overloading untuk output :
Algoritma :
{Input: a,b,c mencari akar-akar persamaan kuadrat dan mencari akar-akar persamaan kuadrat}
Inilah Programnya :
Inilah Outputnya :
Raptor :
Inilah Programnya :
Inilah Outputnya :
Algoritma :
{Input: a,b,c mencari akar-akar persamaan kuadrat dan mencari akar-akar persamaan kuadrat}
Deklarasi:
a,b,c : integer{Input}
disk : longint{output}
x1,x2 : real{output}
Deskripsi:
read(a,b,c)
disk<--b*b-4a*c
if (a=0) then write('Bukan persamaan kuadrat')
else if disk>0 then
x1<---(-b)+sqrt(disk)/2*a
x2<---(-b)-sqrt(disk)/2*a
else if disk=0 then
x1<---(-b)/2*a
x2<---x1
else write('Akar Imajiner')
end if
else if disk>0 then
x1<---(-b)+sqrt(disk)/2*a
x2<---(-b)-sqrt(disk)/2*a
else if disk=0 then
x1<---(-b)/2*a
x2<---x1
else write('Akar Imajiner')
end if
write(x1,x2)
C++ :Inilah Programnya :
Inilah Outputnya :
Raptor :
Inilah Programnya :
Inilah Outputnya :
3. Buatlah program dari algoritma 3.4. menggunakan case … of .
Inilah Programnya :
Inilah Outputnya :
Algoritma konversi nilai
{ dibaca nilai angka kemudian di konversi ke nilai huruf}
Deklarasi :
nilai : integer
nilai_huruf : char
Deskripsi
read(nilai)
if (nilai>0) and (nilai <=20) then nilai_huruf <- E
else if (nilai > 21) and (nilai<=40)then nilai_huruf <- D
else if (nilai > 41) and (nilai<=60)then nilai_huruf <- C
else if (nilai > 61) and (nilai<=80)then nilai_huruf <- B
else nilai_huruf <- A
end if
write(nilai_huruf)
C++:Inilah Programnya :
Inilah Outputnya :
4. Buatlah algoritma, flowchart dan program untuk mengecek apakah pemakai memasukkan bilangan bulat atau bilangan real.
Lebih dulu, carilah perbedaan dari 1.0 dan 1 kemudian 1 dan 1.23.
Perbedaan :
Algoritma :
Algoritma_menentukan_bil_bulat/bil_real
{menentukan bilangan bulat atau real dari input yang di masukan}
Deklarasi :
a =float
b = integer
bil = char
Deskripsi :
b=a
read(a)
if(a=b) then bil <-- 'adalah bil bulat'
else bil<-- 'adalah bi real'
endif
write(bil)
Algoritma_menentukan_bil_bulat/bil_real
{menentukan bilangan bulat atau real dari input yang di masukan}
Deklarasi :
a =float
b = integer
bil = char
Deskripsi :
b=a
read(a)
if(a=b) then bil <-- 'adalah bil bulat'
else bil<-- 'adalah bi real'
endif
write(bil)
5. Buatlah algoritma, flowchart dan program untuk menentukan banyaknya hari dalam suatu bulan dan tahun yang diberikan. Pertimbangkan pula adanya tahun
kabisat di mana bulan Februari mempunyai jumlah 29 hari. Gunakan case .. of
dan if .. then .. else .. yang tepat untuk setiap kasus.
6. Buatlah algoritma, flowchart dan program untuk mengecek apakah karakter yang
Algoritma menentukan hari dalam satu bulan
{ input bulan dan tahun kemudian output jumlah hari dalam satu bulan
Deklarasi :
AngkaBulan : integer; { 1 . . 12 }
Tahun : integer; { > 0 }
JumlahHari : integer;
Deskripsi :
begin
write('Bulan (1-12) = ');
write('Tahun = ');
case AngkaBulan of
1, 3, 5, 7, 8, 10, 12 : JumlahHari:=31;
4, 6, 9, 11 : JumlahHari:=30;
2 : if Tahun mod 4 = 0 then
JumlahHari:=29
else
JumlahHari:=28;
{endif}
end;
writeln('Jumlah hari dalam bulan ',AngkaBulan,' adalah ',JumlahHari);
end.
dimasukkan itu merupakan huruf besar, huruf kecil atau digit (bilangan).
Gunakan fungsi ORD(char) untuk menyatakan nomor urut dalam tabel ASCII.
Algoritma :
7. Seorang dosen ingin mengkonversikan nilai angka hasil ujian mahasiswa menjadi nilai huruf dengan ketentuan :
Algoritma mengecek karakter yang dimasukkan termasuk huruf kapital, huruf kecil atau digit
{input karakter kemudian di cek apakah huruf besar, kecil atau digit}
Deklarasi :
karakter : string {input, output}
Deskripsi :
Read(karakter)
if(karakter>=’A’ && karakter<=’Z’) ß Huruf kapital
else if(karakter>=’a’ && karakter<=’z’) ß huruf kecil
else(karakter>=’0’ && karakter<=’9’) ß digit
endif
write(karakter )
Nilai antara Nilai Huruf
0-60 F
61-70 D
71-80 C
81-90 B
91-100 A
Algoritma konversi nilai
{dibaca nilai angka kemudian di konversi ke nilai huruf}
Deklarasi :
nilai : integer
nilai_huruf : char
Deskripsi
read(nilai)
if (nilai>0) and (nilai <=60) then nilai_huruf <- E
else if (nilai > 61) and (nilai<=70)then nilai_huruf <- D
else if (nilai > 71) and (nilai<=80)then nilai_huruf <- C
else if (nilai > 81) and (nilai<=90)then nilai_huruf <- B
else nilai_huruf <- A
end if
write(nilai_huruf)
Misalkan dimasukkan nilai uang 127.675 rupiah. Cobalah memecah secara
manual nilai uang di atas.
Algoritma :
Algoritma membaca nilai bilangan dengan Pangkat
{Diberikan masukan x dan y, dihitung nilai dari x pangkat y}
Deklarasi :
Deklarasi :
x, y, i : integer { input }
pangkat : integer { output }
Deskripsi :
Deskripsi :
read (x,y)
pangkat ß 1
for i ß 1 to y do
pangkat ß pangkat * x
enfor
write (pangkat)
Inilah Programnya :
hari dia masuk jam 08.00 dan pulang jam 16.00. Kecuali Jum’at dia pulang jam
11.00. Apabila dia bekerja lebih dari 30 jam per bulan maka setiap 5 jam akan
memperoleh uang lembur sebesar Rp 30.000,- bila kurang dari 5 jam maka akan
dihitung Rp 4.000,-/jam. Buat program dengan masukan bulan yang diinginkan,
dan outputnya berupa besarnya uang lembur pegawai tersebut.
Perhitungan secara manual :
Algoritma menghitung Gaji Pegawai
Algoritma menghitung Gaji Pegawai
Deklarasi
NIK, Nama : String
Jhk, tunj.jabatan, tunj.makan, tunj.transport, gaji_kotor, pajak, gaji_bersih : Real
Deskripsi
READ (NIK, Nama, gaji_pokok, tunj.jabatan, Jhk)
tunj.makan = 10000 * Jhk
tunj.transport = 5000 * Jhk
gaji_kotor = (gaji_pokok + tunj.jabatan + tunj.makan + tunj.transport)
pajak = 0.1 * gaji_kotor
gaji_bersih = (gaji_kotor – pajak)
write (tunj.makan, tunj.transport, gaji_kotor, pajak, gaji_bersih)
end
Inilah Programnya :









































Emoticon Emoticon